
Ensuring the service life of reused concrete components is a critical requirement for safe reuse, but it is also the key to accurately evaluating the true reuse potential of existing elements. Currently, the construction industry faces a major regulatory roadblock: standards typically limit service life strictly to carbonation (corrosion initiation phase: when carbonation reaches the reinforcement). In practice, this approach is conservative and can prematurely disqualify otherwise viable elements. Meanwhile, most durability research focuses on the corrosion propagation phase of new low-carbon cements, leaving a massive blind spot that completely overlooks the service life for the reuse of existing concrete.
To overcome this barrier, our latest study establishes a probabilistic performance-based framework for reliably predicting the remaining service life of concrete [1]. Rather than relying on rigid, deterministic calculations of expiration dates, this framework integrates both the initiation and propagation phases of corrosion. It relies on a Monte Carlo simulation method to estimate the probabilistic distribution of a component’s lifespan, effectively accounting for the spatial and temporal variability of concrete carbonation and corrosion in the real world.

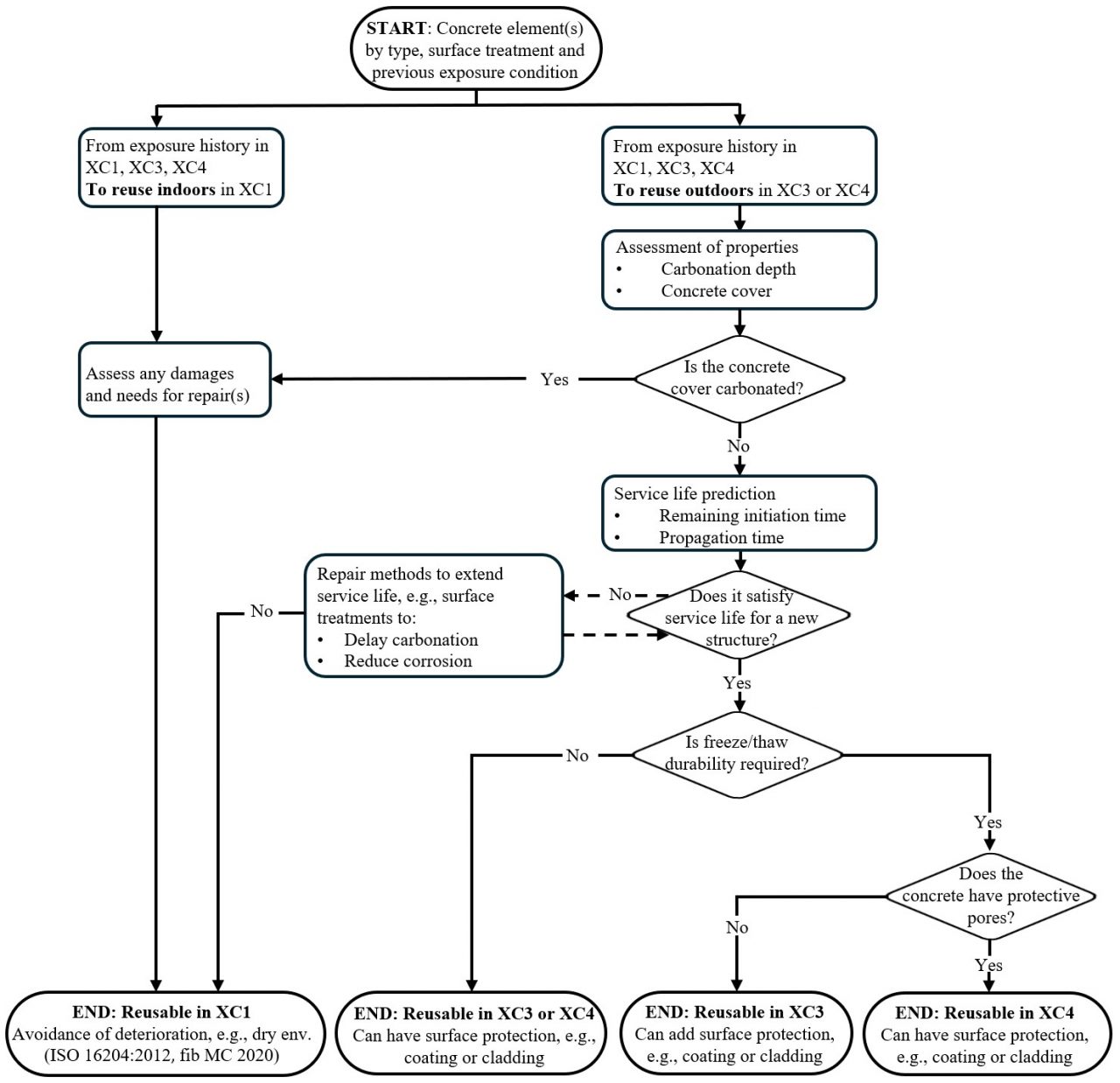
For industry practitioners, the study provides a practical decision-making flowchart to ensure service life and safe reuse based on specific exposure classes for carbonation-induced corrosion. Service life verification can be aligned with the exposure conditions of the second life. For example, if an element is fully carbonated and deemed insufficient for outdoor reuse due to a high risk of corrosion, it does not have to be crushed into waste. Because corrosion levels are negligible in dry environments, elements that are carbonated but in good structural condition can be safely reused indoors in dry environments (e.g., XC1 exposure).
This research has profound relevance for future policy and standardization. There is an urgent need to update standards to consider the propagation phase and acknowledge that early micro-cracking from onset of corrosion does not necessarily lower structural capacity, allowing elements to safely meet service life targets for new structures. Incorporating the propagation phase into service life assessment would allow standards to move beyond overly conservative initiation-based limits, accounting also for proactive repair and refurbishment methods for reuse [2]. Driving this change, authors Arlind Dervishaj and Kjartan Gudmundsson are active members of the Swedish standardization committee SIS TK 191 AG2. This committee is working to expand standardized reuse guidance to all precast concrete products—moving beyond Norway’s NS 3682:2022, which currently only addresses hollow core slabs. This work is paving the way for a comprehensive pan-European standard.

Finally, this durability assessment method does not exist in isolation. It can be directly implemented into the digital workflows proposed in our previous work. This includes:
- Tracking and tracing workflows using digital tags, ensuring we know exactly which element is which across the entire reuse process, from deconstruction to reuse [3–7].
- Integrated digital tools to estimate the remaining service life of donor buildings for safe integration into new structures [1,8–10].
- Digital workflows for estimating CO₂ uptake and embodied carbon emissions, where accurate carbonation depth is a crucial parameter for lifecycle calculations [8,9].
By bridging durability modelling, digital workflows, and circular construction strategies, this research helps move concrete reuse from experimental pilots toward a reliable and scalable practice, enabling the built environment to transition confidently from a linear economy toward a fully circular one.
References
[3] Dervishaj A, Gudmundsson K. Common Data Environment development for reuse. Stockholm: 2023.
[7] Elshani D, Dervishaj A, Hernández D, Gudmundsson K, Staab S, Wortmann T. An Ontology for the Reuse and Tracking of Prefabricated Building Components. Extended Semantic Web Conference: The second international Workshop on Knowledge Graphs for Sustainability – KG4S, 2024.

